2022年“全民健身日”河北将开展288项丰富多彩的全民健身赛事活动
04.08.2022 09:42
本文来源: 体育局
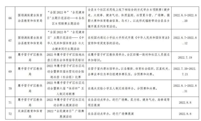
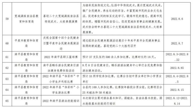
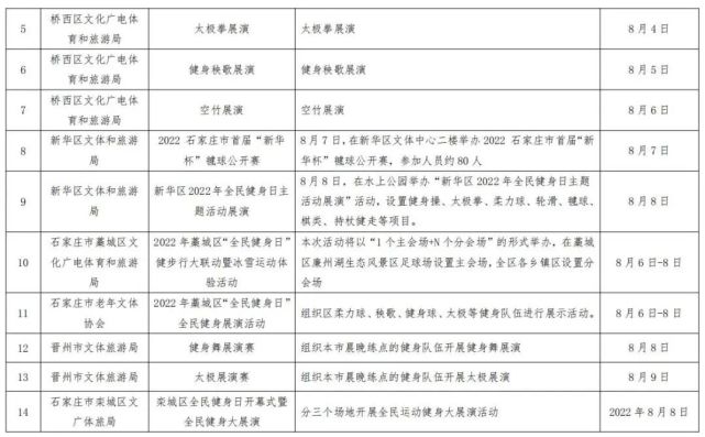
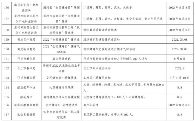
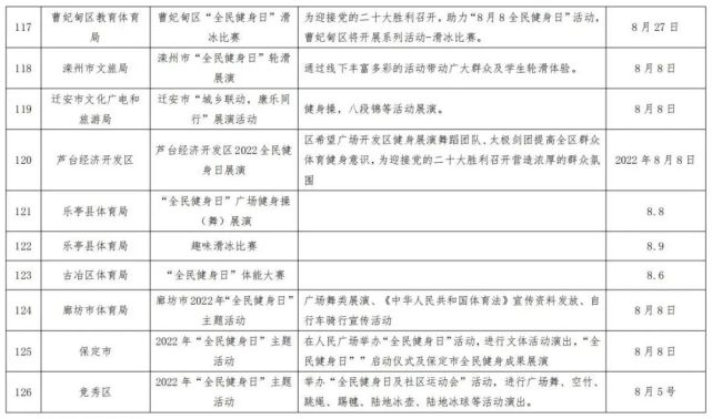
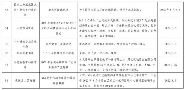
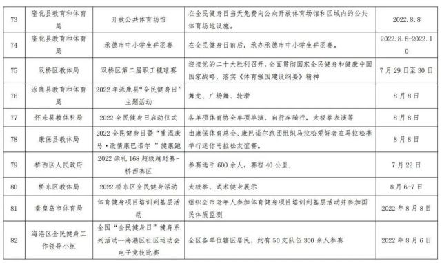
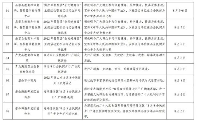
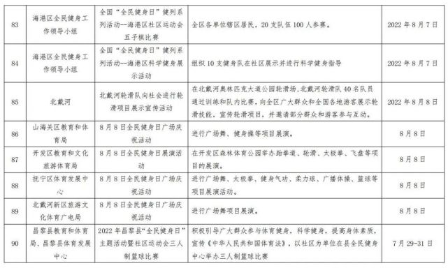
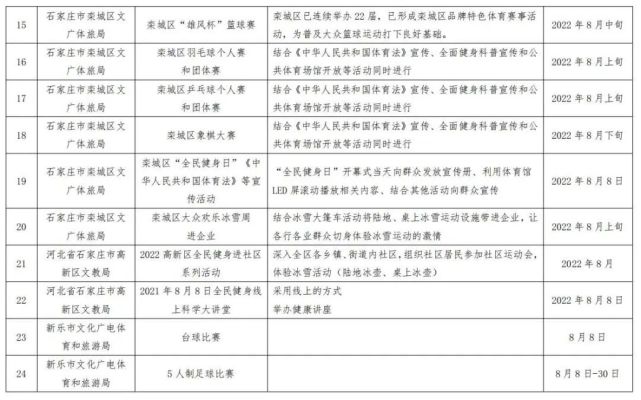
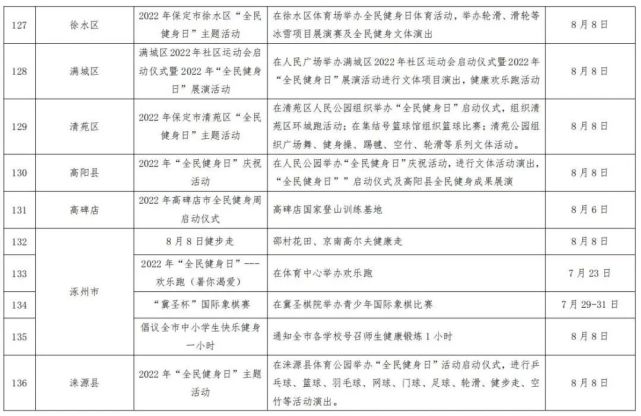
2022年8月8日是我国第14个“全民健身日”。为深入贯彻习近平总书记关于体育工作的重要论述精神,大力实施全民健身和健康中国国家战略,宣传推广新修订的《体育法》,进一步助力复工复产,推动构建更高水平的全民健身公共服务体系,推进全省群众体育工作高质量发展,全省各地、各单位将于8月8日前后通过线上与线下相结合的方式,因地制宜、因时制宜开展贴近群众、喜闻乐见、丰富多彩、注重实效的“全民健身日”主题活动。据不完全统计,“全民健身日”期间,全省共开展全民健身赛事活动288项次,充分展示我省全民健身事业取得的新成就,喜迎党的二十大胜利召开。
本文来源: 体育局
04.08.2022 09:42






















